Ejercicios Unidad 20. Organigramas y diagramas.


1.- Organigramas.

 

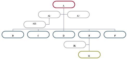
1.- Abre un nuevo documento.

2.- Realiza el organigrama que ves en la imagen derecha.

 

Ejercicio 1

Si no tienes muy claro las operaciones a realizar, Aquí te ayudamos.


2.- Diagramas.

 

1.- Utiliza el mismo documento que en el ejercicio anterior en una página nueva.

2.- Recrea el diagrama radial que ves a la derecha.

3.- Guarda los ejercicios con el nombre "diagramas.doc" en la carpeta ejercicios.

 

 

Ejercicio 2

Si no tienes muy claro las operaciones a realizar, Aquí te ayudamos.



  
 

Pág. Ej.20.1




Página inicial  Cursos Informática Gratuitos

Síguenos en:   Facebook       Sobre aulaClic            Política de Cookies


© aulaClic. Todos los derechos reservados. Prohibida la reproducción por cualquier medio.